Sie sind hier:

Dokumente und offene Datensätze über einen KOGIS-Auftritt einstellen

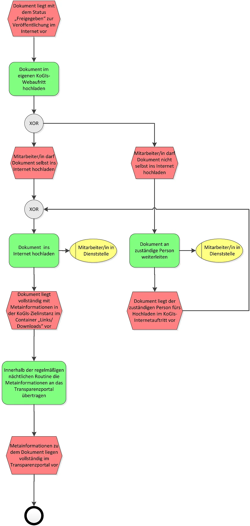
Sie gestalten Ihren Internetauftritt mit dem KOGIS-Baukasten? In diesem Fall gelangen die Dokumente vollständig automatisiert in das Transparenzportal.

Sie pflege die Dokumente im zugehörigen Container Links/Downloads, weisen eine IFG-Vorlage zu oder vergeben die notwendigen Metainformationen manuell.

Mit Abspeichern des Dokumenteneintrags wird ein Auftrag zur automatischen Übertragung gestartet und die Metainformationen Ihres Dokuments (die Datei verbleibt ausschließlich bei Ihnen in Ihrem System) beim nächsten Transfer (dieser findet in der Regel zwei Mal am Tag statt) an das Transparenzportal übermittelt.

Schematische Darstellung des Prozessablaufs beim Einstellen von Dokumenten
Schematische Darstellung des Prozessablaufs beim Einstellen von Dokumenten

Handbücher und weitere Informationen

Der Umgang mit dem KoGIs-Modul zum Einstellen von Dokumenten hat das AFZ Bremen im zugehörigen Redakteurshandbuch bereit gestellt.

Zugriff auf das Redaktionssystem erhalten Sie durch Ihre Chefredaktionen und bei Fragen können Sie sich an das KoGIs-Team (cc-egov@afz.bremen.de) oder Ihre Ressortansprechpersonen wenden.

Hilfe und Informationen · iStock.com/tadamichi